Часть 4. Тайное завоевание Африки

26 февраля 2019 года
Михаил Маглов, Тимур Олевский, Дмитрий Трещанин

Кто служит в ЦАР и Судане от имени России; как выглядят конфликты между россиянами и местными группировками; кто вербует наемников и снабжает их техникой; как золотодобывающие компании в Африке связаны с фирмами из Санкт-Петербурга и Евгением Пригожиным. Совместное расследование Настоящего Времени и «Муниципального сканера».

Гвардеец Пригожина

В понедельник, 7 мая 2018 года северо-восточную границу ЦАР со стороны соседнего Судана пересек необычный конвой. На территорию, подконтрольную повстанцам, въехали 18 грузовиков: тяжелые MAN с высокими бортами, автокран и три бронированных «Урала».

Местные издания утверждали, что конвой из суданского города Ам-Дафук после недолгого спора на блокпосте с миротворческим контингентом — солдатами из Замбии — в сопровождении повстанцев двинулся от города Бирао на запад. В грузовиках были солдаты, говорившие по-русски.

Спустя три дня повстанцы остановили конвой около города Нделе. В сюжете France 24, опубликовавшего любительскую видеозапись, утверждается, что россияне из конвоя везли припасы для госпиталя на территории повстанцев. Местный полевой командир устроил обыск в «Уралах», а после обвинил россиян в попытке провезти вооружение.

«В конвое было 55 наемников, связанных с Россией. Они приехали с подарком для FPRC (одна из повстанческих группировок) — полевым госпиталем. Русские были официально приглашены президентом ЦАР Туадерой, чтобы тренировать и оснащать армию. Но, определенно, русские также пытаются наладить контакты с повстанцами», — говорится в фильме.

В кадре появляются больше десятка людей европейской внешности и один — азиатской. В переговорах с полевым командиром участвуют двое участников конвоя. Человек азиатской внешности говорит с полевым командиром по-французски и переводит второму. Лидер повстанцев, объясняющий, что заберет все военное снаряжение из груза, обращается именно к азиату.

НВ удалось идентифицировать этого человека с помощью сервиса SearchFace — его зовут Жандатбек Тырготов. До 2010 года он служил в Нацгвардии Кыргызстана, это ведомство охраняло президента страны Курманбека Бакиева, в том числе во время массовых беспорядков и революции в республике.

Человек, входивший в те годы в окружение Бакиева, подтвердил, что на кадрах из ЦАР действительно Тырготов. После революции в Кыргызстане он отправился служить во французский Иностранный легион, рассказал его бывший сослуживец, также узнавший Тырготова в фильме France 24.

Жандатбек Тырготов в фильме France 24 (верхний ряд) и в социальных сетях
Жандатбек Тырготов в фильме France 24 (верхний ряд) и в социальных сетях

«Он добрый сам по себе, несмотря на вид. Никогда не сказал бы, что он способен на злые поступки, но я не могу сказать, как он там себя может вести, какие приказы он получает, какое влияние там на него. В такой обстановке люди могут сделать и ужасное», — рассказал НВ бывший сослуживец наемника.

Из Иностранного легиона Тырготов ушел больше года назад, не объясняя причин, продолжает бывший сослуживец. Он предполагает, что бойцу потребовались деньги.

С другим коллегой из Франции Тырготов сделал фото на Корсике. Снимок опубликован на его странице в инстаграме. В кадре боец Иностранного легиона держит сосиску, похожую на чучук, — культовое блюдо киргизской кухни.

Жандатбек Тырготов на Корсике, сентябрь 2014 года
Жандатбек Тырготов на Корсике, сентябрь 2014 года

Источники киргизской службы Радио Свобода выяснили, что Тырготов служил в Нацгвардии в звании сержанта и выезжал за границу в качестве миротворца ООН от Кыргызстана.

Корреспондент НВ съездил в село Маловодное под Бишкеком, где живут жена и сестра Тырготова. Они рассказали, что осенью Жанат (короткий вариант имени Жандатбек) приезжал на родину, чтобы жениться. Свадьба состоялась 21 сентября. Родным Тырготов рассказывал, что работает «на Россию» с прошлого года. База, где он служит, находится в Краснодаре, откуда тот ездит в командировки длиной по четыре месяца. Последний раз он выходил на связь перед 14 февраля.

Около года назад Жанат уволился из французского Иностранного легиона, подтвердили соседи семьи, но про Африку они ничего не слышали. Они тоже знают, что Тырготов работает в России, но «там у него контракт, все засекречено».

Рядом с небольшим старым, но хорошим домом семья Тырготова строит новое двухэтажное здание. На запросы о переписке в социальных сетях Тырготов не ответил.

Обновлено 7 марта в 12:00 по московскому времени

После публикации этого текста с корреспондентом НВ связался человек, представившийся близким знакомым Тырготова. Собеседник НВ утверждает, что часть информации в расследовании недостоверна: Тырготов ушел со службы в Нацгвардии Кыргызстана значительно раньше 2010 года и не работал в этом ведомстве при президенте Курманбеке Бакиеве.

Отжим дрона

НВ удалось получить полную версию любительского видео, показанного в фильме France 24. Судя по голосу за кадром, его снимал один из россиян. Камера фиксирует, как повстанцы отдают команды открывать контейнер за контейнером. Россияне выгружают тяжелые деревянные ящики. Внутри — личные вещи, документация, книги из серии ЖЗЛ про Лихачева и Чаадаева, шахматы, кальян, даже электрический чайник. Багаж смотрится наспех упакованным: так выглядит незапланированный или плохо организованный переезд.

Мимо камеры четверо повстанцев с трудом проносят большой черный ящик, его содержимое не показывают. «Это маленький самолет», — пытается объяснить человек из конвоя. «Давайте проверим», — переводят ему с французского.

Один из бойцов по имени Костя возмущается: «Они хотят, ** [междометие], собрать дельтаплан и запустить его». В ответ слышится: «Не, это невозможно».

«Че они хотят, спроси, куда они его тащат, — говорит человек за камерой. — Кость, у нас че, дрон отжимать будут или что?»

Слева: контейнер, в котором, по словам участников конвоя, находится дрон. Справа: ящик с рациями Baofeng
Слева: контейнер, в котором, по словам участников конвоя, находится дрон. Справа: ящик с рациями Baofeng

Обыск продолжается. Следующим контейнером, вызывающим большой интерес повстанцев, становится зеленый ящик, набитый китайскими рациями Baofeng — их там несколько десятков. Одну рацию забирает лидер повстанцев, после чего командует отнести весь ящик к месту, где уже лежит контейнер с дроном.

На ролике, снятом на другой телефон, видно, что повстанцы обыскивают еще один «Урал», но в нем почти нет вещей — очевидно, этот грузовик использовался для перевозки людей.

Во время переговоров командир повстанцев объявляет, что россияне нарушили соглашение, попытавшись провезти военное оборудование. Об итогах этого спора НВ узнать не удалось, но из другого ролика известно, что конвой двинулся дальше — в сторону столицы страны.

Щедрая душа

Конвой, одним из лидеров которого, предположительно, был Тырготов, не должен был стать секретным. О нем сняли десятиминутный фильм. Озвученная по-французски лента очевидно не предназначалась для российского зрителя. В течение семи минут операторы показывают, как колонна грузовиков преодолевает джунгли, двигаясь от границы с Суданом к столице ЦАР Банги.

Показанный в начале фильма маршрут конвоя совпадает с местами, где грузовики попадали в кадр других медиа
Показанный в начале фильма маршрут конвоя совпадает с местами, где грузовики попадали в кадр других медиа

Путь был сложным: зритель видит, что тяжелые грузовики постоянно застревают, а некоторые даже переворачиваются. «Уралы» той же модели, что и уже упомянутые в главе о закупках структурами из империи Пригожина вытягивают грузовики MAN.

Но в кадр попадают преимущественно чернокожие участники конвоя. Работавшие над фильмом специалисты демонстрируют искусство показывать только то, что можно показывать, и скрывать детали, которые могут вызвать вопросы у зрителей.

Россияне оказываются героями сюжета только в сцене, где происходит разгрузка гуманитарной помощи: с грузовиков в Банги и в городах поменьше — с вертолета. Показанный в фильме Ми-8 НВ уже упоминал ранее — его покупку оплатил «М-Финанс». Тырготов и другие наемники все равно остаются за кадром.

Но один раз искусство операторов и режиссеров монтажа дало сбой. В сцене, снятой в одном из городов, где раздавали гуманитарную помощь, в кадр случайно попадает Кирилл Романовский: оператор, работающий на связанное с Пригожиным РИА «ФАН» (в схеме не указано, поскольку НВ не отрабатывало «медийные» цепочки, «Федеральное Агентство Новостей» входит в санкционный список Минфина США с декабря 2018 года, связь РИА «ФАН» с Пригожиным установил РБК).

Слева вверху — сотрудник РИА ФАН Кирилл Романовский в кадре коллеги во время съемок фильма о конвое в ЦАР
Слева вверху — сотрудник РИА ФАН Кирилл Романовский в кадре коллеги во время съемок фильма о конвое в ЦАР

Есть и второй снимок, на котором тоже появляется Романовский: его сфотографировал корреспондент центральноафриканского сайта. Об участии в конвое оператор никому из журналистов не рассказывал, пока в январе эту фотографию не обнаружил центр «Досье».

Сотрудник РИА ФАН Кирилл Романовский неподалеку от города Бирао, ЦАР
Сотрудник РИА ФАН Кирилл Романовский неподалеку от города Бирао, ЦАР

«Это был частный коммерческий заказ на фото- и видеосъемку гуманитарного конвоя, доставившего полевые госпитали, медикаменты и прочий гуманитарный инвентарь для помощи жителям ЦАР. Я не распространялся о нем, потому что заказ был сугубо частным», — говорил Романовский в интервью BBC.

Романовский категорически отказался говорить с корреспондентами НВ и забанил при попытке позвонить через мессенджеры. На просьбы ответить на вопросы, переданные через общих знакомых, он пояснил, что не хочет общаться с проектом Радио Свобода.

Имя сотрудника РИА «ФАН» Романовского фигурирует в каждом расследовании о гибели троих россиян в ЦАР. Именно он дал группе контакт «фиксера Мартина», который должен был помогать журналистам. Незадолго до убийства «Мартин» перестал выходить на связь, и с тех пор никто не может доказать, что этот человек вообще когда-либо существовал. Романовский продолжает утверждать, что знаком с «Мартином» лично с 2006 года, но не помнит его фамилию.

Последние несколько минут фильма зрителю показывают интервью президента ЦАР Фостена-Арканжа Туадеры, который на фоне «Урала» благодарит Россию за оказанную помощь. У НВ нет подтверждений, что этот фильм демонстрировался публике, в том числе в ЦАР. Редакция получила видео от центра «Досье».

Вторым оператором, работавшим над фильмом о конвое, был фрилансер Денис Тарасов. «Мы снимали конвой относительно недолго и до Нделе [где был обыск] не доехали, так что я не знаю подробностей этого инцидента», — сказал Тарасов. От ответа на другие вопросы он уклонился, сославшись на «определенные договоренности».

Комендант Шрам

На видео обыска конвоя есть еще один примечательный персонаж. Человек в панаме с широкими полями, в темных очках и с густой бородой надевает пояс с амуницией и оружием. Он громко возмущается, что потерялась часть его личного снаряжения.

«Чего-то двух магазинов нет моих. У меня все вот такие были, — показывает он на пояс и просит бойца в кузове «Урала». — Захар, смотри, двух моих магазинов я не вижу. Два коричневых магазина. Дай, пожалуйста».

На других кадрах он помогает выгружать из кузова ящики со снаряжением наравне с другими рядовыми бойцами. В переговорах с полевым командиром он не участвует.

Зато представляется главным в лагере подготовки Беренго, где направленные Россией инструкторы обучают солдат правительственной армии (FACA). В статье «Фонтанки» приводится разговор с ним.

— Здравствуйте. Я тут что-то вроде коменданта, мне поручено показать вам тут все, рассказать. В рамках разумного, конечно. Ко мне можно обращаться Шрам.

— Шрам? А по имени? Можно я буду звать вас Иваном?

— Лучше Сергей.

Журналистку «Фонтанки» Юлию Никитину в ЦАР пригласило РИА «ФАН» сразу же после убийства троих россиян. С ней поехали уже упомянутый оператор «ФАНа» Кирилл Романовский, а также фотограф Денис Тарасов — только позже выяснилось, что они оба вместе с Романовским снимали конвой из Судана в Банги. В разговоре с НВ Никитина подчеркивает, что отказалась от денег, предложенных РИА «ФАН».

Россиянин, представившийся Шрамом, во время обыска конвоя (верхний ряд) и во время общения с журналистами в лагере Беренго (нижний ряд)
Россиянин, представившийся Шрамом, во время обыска конвоя (верхний ряд) и во время общения с журналистами в лагере Беренго (нижний ряд)

Шрам сменил панаму песочного цвета на похожую, но камуфляжной раскраски, темные очки и борода остались прежними.

В видеороликах, предоставленных «Фонтанкой», показаны занятия для новобранцев: бойцы ползают в пыли без оружия и изображая руками стрельбу из автомата — как дети, которым не купили игрушки. Одновременно инструкторы отдают команды на русском языке.

Как пояснила журналистка «Фонтанки», это была не боевая тренировка, а урок русского языка.

«Мы должны были приехать утром, но опоздали, и боевая подготовка к тому времени закончилась. Застали только урок русского языка. Как рассказал Шрам, в течение недели бойцов FACA русскому языку учит профессиональный педагог. А в выходной день, как раз когда мы были в Беренго, инструкторы повторяют с ними пройденное. Это выглядит забавно со стороны, но если вдуматься, то получается следующее: солдат обучают тому, что в реальном бою они должны знать команды на русском языке; то есть руководить боем будут русские. Для этого их и учат фразам: "Контакт слева", "Контакт справа", "Я ранен в левую руку", "Я ранен в правую ногу" и так далее. А вообще они как раз делают акцент на том, что обучают с оружием, и приводят в пример французов, которые вели тренировки с деревянными автоматами. У них там есть полигон, где они отрабатывают штурм здания, например», — вспоминает Никитина.

НВ не удалось идентифицировать Шрама. Единственный из участников конвоя, кроме Тырготова, чью личность удалось установить редакции, — Георгий Сабадыр. Сервис SearchFace нашел снимок, на котором работавший в ЦАР россиянин изображен с оружием и в униформе на фоне подбитого танка. Фотография сделана около поселка Хрящеватое под Луганском и опубликована в марте 2016 года.

Россиянин Георгий Сабадыр (справа)
Россиянин Георгий Сабадыр (справа)

Кого приглашает ЦАР

Российские власти официально признали отправку россиян в ЦАР в марте 2018 года. На сайте МИДа [разместили] разъяснение «о характере и содержании двусторонних отношений» РФ и ЦАР.

«С согласия Комитета СБ ООН 2127 из наличия Министерства обороны России на нужды центральноафриканской армии в конце января — начале февраля с.г. поставлена партия стрелкового вооружения и боеприпасов. С ведома этого Комитета туда также командированы 5 военных и 170 российских гражданских инструкторов для подготовки военнослужащих ЦАР. Данная помощь оказывается в строгом соответствии с требованиями санкционного режима СБ ООН в отношении этой страны», — говорилось в комментарии МИДа (выделение НВ).

На запрос в МИД, кто работодатель гражданских инструкторов, кто оплачивает их работу, проживание, имеют ли упомянутые специалисты отношение к компаниям «М-Финанс» или «М Инвест», Настоящему Времени не ответили.

Как говорилось в предыдущей части расследования, НВ попросило Службу безопасности Украины подтвердить заявление ведомства, что в ЦАР работают сотрудники «М-Финанс». СБУ предоставила пакет документов, в которых речь шла о штатном расписании подразделений, начислении зарплат и премий.

Вот некоторые специальности из этой ведомости: инструктор по осуществлению личной охраны, сапер, руководитель инструкторов по оперативно-розыскной деятельности, полиграфолог, инструктор по наружному наблюдению и агентурной работе.

Один из самых старых документов в наборе — список из 11 имен, озаглавленный «"300" — находящиеся на стационарном лечении», который в СБУ датировали декабрем 2016 года.

Под последним номером в этом списке — житель Смоленска Юрий Шкурапекин, ветеран второй чеченской войны. В своем аккаунте в «Одноклассниках» Шкурапекин опубликовал несколько фотографии из Донбасса и снимок, на котором он запечатлен с двумя медалями: государственной наградой «За отвагу» и неофициальной медалью «ЧВК Вагнера», на которой указывается личный номер бойца. Подробнее о таких медалях в своем расследовании рассказывала Conflict Intelligence Team в 2017 году.

Юрий Шкурапекин и его награды
Юрий Шкурапекин и его награды

В разговоре с НВ Юрий Шкурапекин подтвердил, что действительно был ранен и лечился «больше двух с половиной лет назад» и ему действительно принадлежит жетон M-0239, как это указано в ведомости. Единственное, с чем он не согласился, — это с указанной военной специальностью «санинструктор».

«Я связист. Я ни с кем не общаюсь, как в госпитале отлежал. Это было два с лишним года назад», — написал он.

На документе, в котором перечислены раненые бойцы, стоит примечательная синяя печать — штамп с причудливым узором без выходных данных. Она как раз залезает на номер жетона Юрия Шкурапекина.

Такой же оттиск стоит на ведомости от 30 апреля 2018 года — этот документ называется «штатное расписание». В заглавии есть название компании — ООО «М-Финанс». В этом документе перечислены должности специалистов военного профиля и суммы к выплате. Бойцам положены оклады в 40 тысяч рублей и две разные графы для премий: при работе в России — от 60 до 110 тысяч, от 160 до 260 тысяч — при командировках. Сумма премии зависит от должности.

Два разных документа с печатями без выходных данных. В колонках — личные номера бойцов
Два разных документа с печатями без выходных данных. В колонках — личные номера бойцов

СБУ также передала скриншоты более полных ведомостей — за февраль и август 2018 года. На этих изображениях печати нет, но совпадают название должностей и суммы к выплате, указанные в ведомости со штампом «М-Финанс». Также там есть фамилии и номера личных жетонов, одна из распечаток называется «служба безопасности». Первым человеком в каждой таблице значится Валерий Захаров — человек, не скрывающий свою работу с руководством ЦАР. В распечатках он назван «руководителем группы инструкторов».

Вновь название компании «М-Финанс» и Валерий Захаров появляются в расследовании центра «Досье» Михаила Ходорковского. По версии «Досье», в день гибели российских журналистов в ЦАР находился человек по имени Александр Сотов. Он неоднократно созванивался с жандармом Эммануэлем Котофио, находившимся возле места убийства журналистов, а также с Захаровым. Сотов упомянут в той же зарплатной ведомости «М-Финанс», что и Захаров.

Разведчик Пригожина

В группе службы безопасности «М-Финанс», которая в августе 2018 года находилась в командировке, на позиции руководителя инструкторов по оперативно-розыскной деятельности значится Георгий Бубнов.

Человека с таким же именем и фамилией пять лет назад уже упоминала «Новая газета». В 2013 году сотрудник безопасности «Конкорда» (головной компания Евгения Пригожина) Георгий Бубнов курировал работу внедрения шпиона Марии Купрашевич в редакцию «Новой газеты».

Георгий Бубнов — человек, примечательный своим умением не попадать в кадр. В социальных сетях его родственников есть около пятисот фотографий, но самого Бубнова на них нет. Из материала «Новой газеты» можно узнать, что Бубнов обладает навыками оперативно-расследовательской и агентурной работы.

Следы Бубнова обнаружились не только в Африке, но и в Ленинградской области. Под Санкт-Петербургом корреспондент НВ приехал в кооператив «Аква», который, по рассказам бывших владельцев, был захвачен рейдерами. Собеседники НВ говорят, что предприятие у них отобрали еще в 2015 году, а на месте прудов для разведения рыбы предприниматели строят элитный поселок.

Защищает бывших владельцев «Аквы» адвокат Александр Белозеров. Он оказался другом Георгия Бубнова, который числится директором кооператива, вступившим в должность в 2017 году, — уже при новых собственниках.

По словам адвоката, Георгий Бубнов — отставной офицер ФСБ, комиссованный по состоянию здоровья. Юрист отказался дать его контакт, поскольку тот «находится в командировке». Адвокат не уточнил, где именно, сославшись на то, что не может рассказывать об этом по телефону. От встречи он уклонился.

В зарплатной ведомости «М-Финанса» за человеком по имени Георгий Бубнов закреплен личный жетон с номером М-5655 и указана должность — «Руководитель-аналитик инструкторов по оперативно-розыскной деятельности». В документе говорится, что в феврале и августе 2018 года он также был в командировке.

Но Бубнов не только занимается разведкой и ездит в таинственные командировки. От него к семье Пригожина тянется цепочка из компаний.

От Бубнова к Пригожину через бизнес

С мая 2012 по июнь 2014 года Бубнов был учредителем и директором компании «Инвестиции. Строительство. Инновации». Но владел этим ООО он недолго.

По данным коммерческого реестра, в 2014 году Бубнов передал компанию некой Евгении Малкиной, которая, как выяснило НВ, является бизнес-партнером матери Евгения Пригожина. Как уже говорилось в первой части расследования, Виолетте Кировне до февраля 2017 года принадлежала компания ООО «Конкорд менеджмент и консалтинг», позже переданная сыну. Эта фирма совместно с учрежденными Бубновым «Инвестициями. Строительством. Инновациями» учредила ООО «Сервис». Директором «Сервиса» стала Малкина — приобретатель фирмы Бубнова.

Компания «Инвестиции. Строительство. Инновации» с 2013-го по 2016 год, то есть еще в то время, когда ей владел Бубнов, контролировала 50% компании «Лахта Парк Премиум». Другие 50% «Лахта Парк Премиум» были у жены Пригожина Любови.

Бубнов через фирму Виолетты Пригожиной связан с Дмитрием Валерьевичем Уткиным, но это не «Вагнер», легендарный командир ЧВК, а его полный тезка.

Костер из «Цессны»

В апреле 2018 года центральноафриканское издание Corbeau News Centrafrique сообщило об инциденте в городе Кага-Бандоро. Четырехместный самолет Cessna 182Т с бортовым номером RA-67717 после приземления окружила толпа местных жителей. Они решили, что это французский самолет, который привез груз для одной из повстанческих группировок.

Cessna RA-67717 в Кага-Бандоро, ЦАР
Cessna RA-67717 в Кага-Бандоро, ЦАР

Четверо россиян находились в окружении толпы продолжительное время. Местный губернатор и министр транспорта ЦАР попытались объяснить жителям и беженцам, что в самолете — помощники официального правительства, но те не поверили. Россиян спасли миротворцы миссии MINUSCA — в кадре один из них носит голубую каску ООН. Для разгона толпы солдаты применили 15 слезоточивых гранат.

В августе прошлого года пилот самолета Александр Калинбет рассказывал об этом случае журналистке «Фонтанки» Юлии Никитиной (записи разговоров есть в распоряжении НВ). По его словам, разгневанные люди намеревались развести костер под самолетом. На снимке, опубликованном центральноафриканским изданием, перед шасси действительно видны крупные ветки, но в тексте говорится, что протестующие лишь пытались помешать взлету.

На вопрос, кто его работодатель, Калинбет ответил: «В Lobaye Invest вроде как».

С НВ Калинбет говорить отказался. В разговоре с «Фонтанкой» пилот неуверенно предположил, что этот самолет принадлежит той же Lobaye Invest, но ошибся.

У Cessna RA-67717 сложная история отношений со структурами империи Пригожина. Сначала, с декабря 2017 года по апрель 2018 года, она была записана на «Бизнес проджект» Павла Арнольда — НВ объясняло его связь с Пригожиным в первой главе. Потом самолет перешел в собственность «М-Финанса». И, наконец, в июле 2018 года эта Cessna была на плановом ремонте в компании «Скай АВ Тех», и эксплуатантом борта значилась Lobaye Invest.

Согласно бухгалтерским документам, «М-Финанс» оплатил «Скай АВ Теху» плановый ремонт Cessna двумя проводками: аванс на 225 тысяч 11 июня и окончательный расчет 375 тысяч рублей 15 ноября 2018 года.

Аэродром под Питером

«Скай АВ Тех» – организация по техническому обслуживанию воздушных судов, ее ангар расположен на аэродроме Гостилицы, на 75% принадлежит Владимиру Артикульному, другая его фирма совершала сделки с «М Инвестом».

Все документы об истории Cessna RA-67717 предоставлены НВ центром «Досье». На вопросы в Росавиации НВ не ответили.

Радио Свобода удалось найти еще несколько фотографий этого самолета и установить, что в ЦАР из Ленинградской области недавно пригнали вторую «Цессну» с бортовым номером RA-67581.

Согласно документам центра «Досье», учредитель компании Lobaye Invest — 29-летний Дмитрий Сытый. На Петербургском международном экономическом форуме Сытый стоит рядом с президентом ЦАР Фостеном-Арканжем Туадерой.

BBC также писала о Сытом как учредителе Lobaye Invest. Источники издания в ЦАР утверждают, что российский советник Туадеры Валерий Захаров на все переговоры с повстанцами и оппозицией берет с собой Дмитрия Сытого.

В сюжете о раздаче гуманитарной помощи пострадавшим в столкновениях в PK5 — одном из районов Банги, столицы ЦАР — Дмитрий Сытый (молодой человек слева) работает переводчиком Евгения Копотя, помощника Валерия Захарова.

Золото в джунглях

27 августа 2018 года министерство финансов и бюджета Центральноафриканской Республики опубликовало два декрета. На основании первого документа Lobaye Invest получила разрешение на разведку золота на участке площадью 385 квадратных километров. Разрешение выдано на три года с возможностью пролонгации. В обмен компания обязуется ежегодно инвестировать в проект не менее $1 млн.

Согласно другому постановлению, компания получила под те же цели второй участок, площадью 3712 квадратных километра. Оба участка, доставшиеся фирме, находятся к западу от столицы ЦАР, Банги. В одном из декретов говорится, что управляющий директор Lobaye Invest — Евгений Ходотов.

Имя этого человека также встречается среди менеджеров компаний, связанных с Пригожиным. С октября 2017-го по июнь 2018 года Евгений Ходотов владел и был директором «М-Финанса» — той самой компании, документы которой представляло СБУ и центр «Досье».

То есть директор африканской компании Lobaye Invest, летающий с «российскими военными специалистами», и бывший глава компании, которая нанимает людей на специальности «сапер» или «инструктор по наружному наблюдению и агентурной работе», — один и тот же человек.

Мечты сбываются

На встрече в Сочи премьер-министра Дмитрия Медведева с президентом Судана Омаром Баширом «М Инвест» представлял Михаил Потепкин. В официальной публикации на сайте правительства России его назвали «региональным директором» компании.

У этого человека богатое околополитическое прошлое: бывший комиссар кремлевского движения «Наши» в 2007 году проводил «марш против украинского фашизма», семь лет спустя принимал участие в «Международном русском консервативном форуме», на который съехались европейские неонацисты.

В 2014 году Михаил Потепкин вместе с Анной Богачевой учредил компанию «Айти Дебаггер». Его бизнес-партнерша — одна из 13 россиян, которых спецпрокурор США Роберт Мюллер объявил подозреваемыми во вмешательстве в президентские выборы в США вместе с Пригожиным и его головной компанией — «Конкорд менеджмент и консалтинг».

Летом 2018 года стало известно, что разведкой месторождений золота в Судане занимается связанная с «М Инвестом» компания Meroe Gold.

Согласно публичным таможенным данным, Meroe Gold с октября 2017 года получает товары и оборудование из России от компании «Брокер Эксперт», имеющей тот же номер телефона, что «Конкорд менеджмент и консалтинг» и «Лахта Парк Премиум» семьи Пригожиных.

В 2017 и 2018 годы «Брокер Эксперт» десятки раз платил за услуги по контрактам за суданскую компанию, следует из документов в распоряжении НВ. Лишь по одному контракту в начале 2018 года «Брокер Эксперт» оплатил за Meroe Gold €8,14 млн.

Центр «Досье» передал НВ два схожих документа: письма в Федеральную службу по военно-техническому сотрудничеству с просьбой разрешить передачу в аренду двух вертолетов суданской компании Meroe Gold. Одно касалось борта номер RA-06114 и написано от имени «М-Финанса» (этот вертолет был в пропагандистском фильме о конвое). Второе — от «М Инвеста», о вертолете с бортовым номером RA-25302.

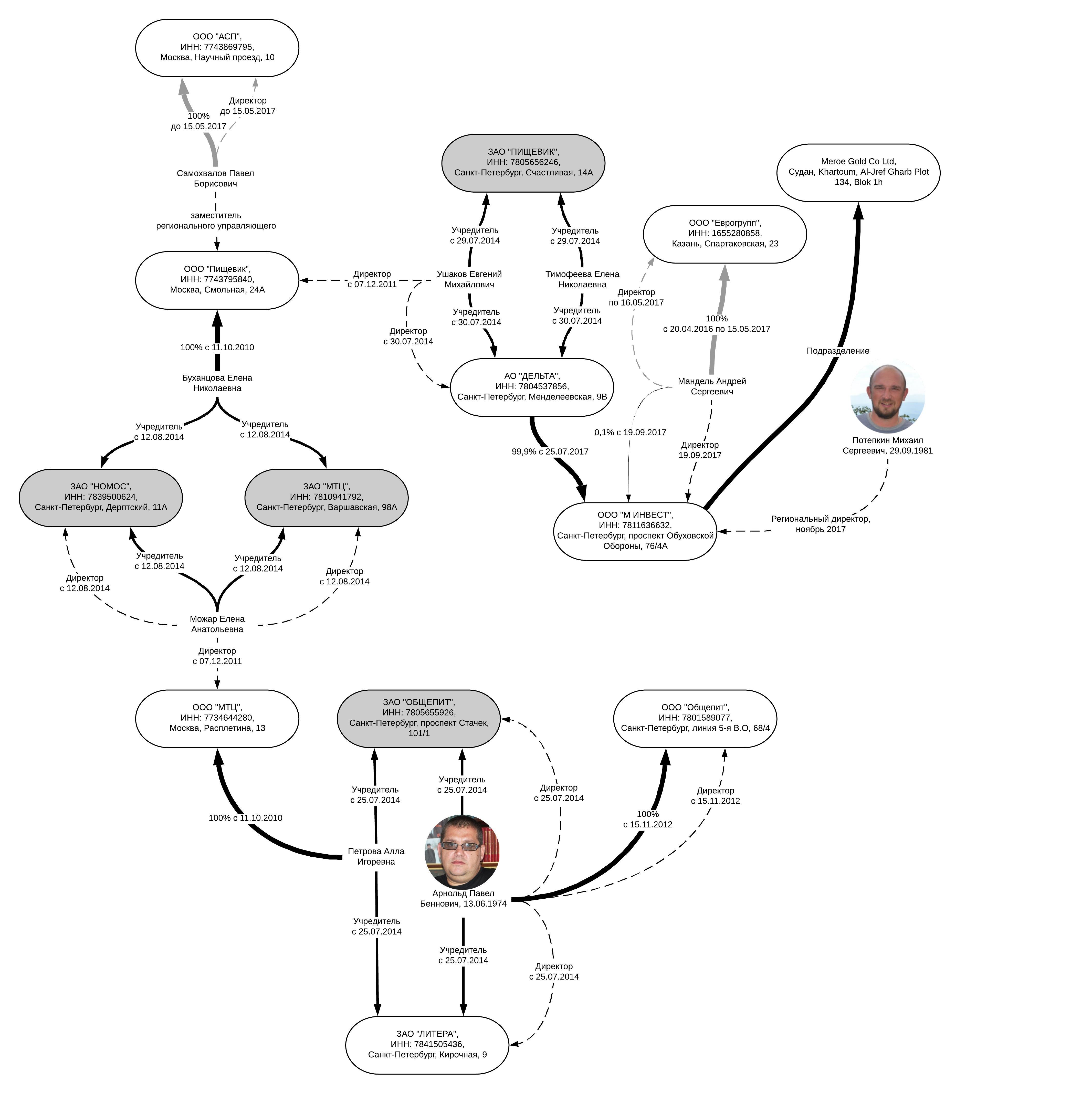
Как «М Инвест» связан с империей Пригожина

Директор предприятия «Пищевик» Евгений Ушаков в 2014 году выступил соучредителем и главой АО «Дельта». Последняя компания с июля 2017 года владеет «М Инвестом».

Директор и владелец 0,1% «М Инвест» — некий Андрей Мандель. Он же в 2016-2017 годах был директором и владельцем «Еврогрупп». О 28-летнем Андрее Манделе известно мало: в 2007 году он окончил Суворовское училище в Санкт-Петербурге. Друзья и однокурсники в разговорах с НВ удивились, что Мандель занимается бизнесом. Человек, которого знакомые Манделя представили НВ как его ближайшего друга, сказал, что не связывался с ним четыре года.

Компания «Еврогрупп», которая принадлежала Манделю, в 2016 году получила пять госконтрактов на 757,9 млн рублей: она выполняла ремонт казарменно-жилищного фонда Восточного военного округа Минобороны.

Один из друзей Михаила Потепкина вконтакте — Алексей Петраков, бывший директор ООО «Кредо» и выпускник Военной академии материально-технического обеспечения имени генерала Хрулева. Компания «Кредо» принадлежит семье Пригожиных. Петраков в свою очередь дружит в социальной сети с упомянутым ранее Павлом Арнольдом, выпускником того же вуза.

В беседе с НВ Потепкин отрицал знакомство с Пригожиным и утверждал, что «не имеет позиции в компании ["М Инвест"]».

«"М Инвест" — это люди, которые дали мне денег на добычу золота в Судане. Судан получает рабочие места, налоги. Приезжайте, покажу рудник в пустыне, — предложил он. — Мы пока ничего не добыли, только строим завод». Он отказался говорить, как называется его компания, и раскрывать сумму инвестиций от «М Инвеста».

«Я человек, решивший стать бизнесменом в секторе добычи золота. Добывать золото — моя мечта детства. Мне дали под инвестиции определенные деньги, сколько — это мой вопрос, не готов разглашать», — написал Потепкин и добавил, не поясняя, что «в России ему делать нечего».